網站首頁
關于企業
產品中心
弗克技術
招商加盟
人才招聘
聯系我們
網站首頁
關于企業
產品中心
弗克技術
招商加盟
人才招聘
聯系我們
論文
專利證書
當前位置:
首頁
>
弗克技術
>
論文
論文
專利證書
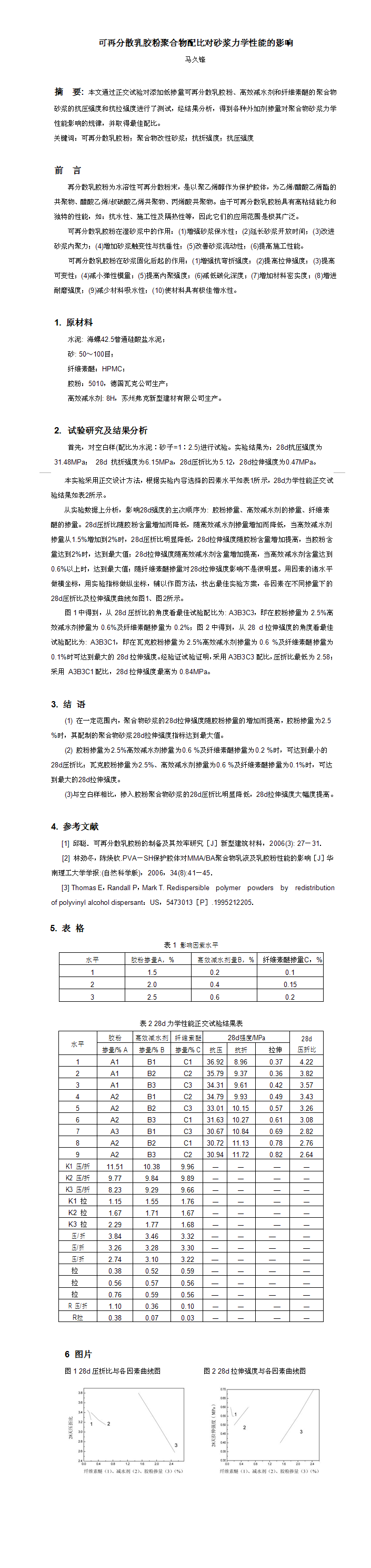
《 可再分散乳膠粉聚合物配比對砂漿力學性能的影響》